人才培养

位置: 网站首页 -> 更多 -> 人才培养 -> 正文

我校在2025年度中国青年科技创新“揭榜挂帅”擂台赛中创历史最佳成绩

发布时间:2025-10-16 11:28:36

来源: 本科生院(教务运行中心、培养处、质量管理与评估中心

作者:

分享至:

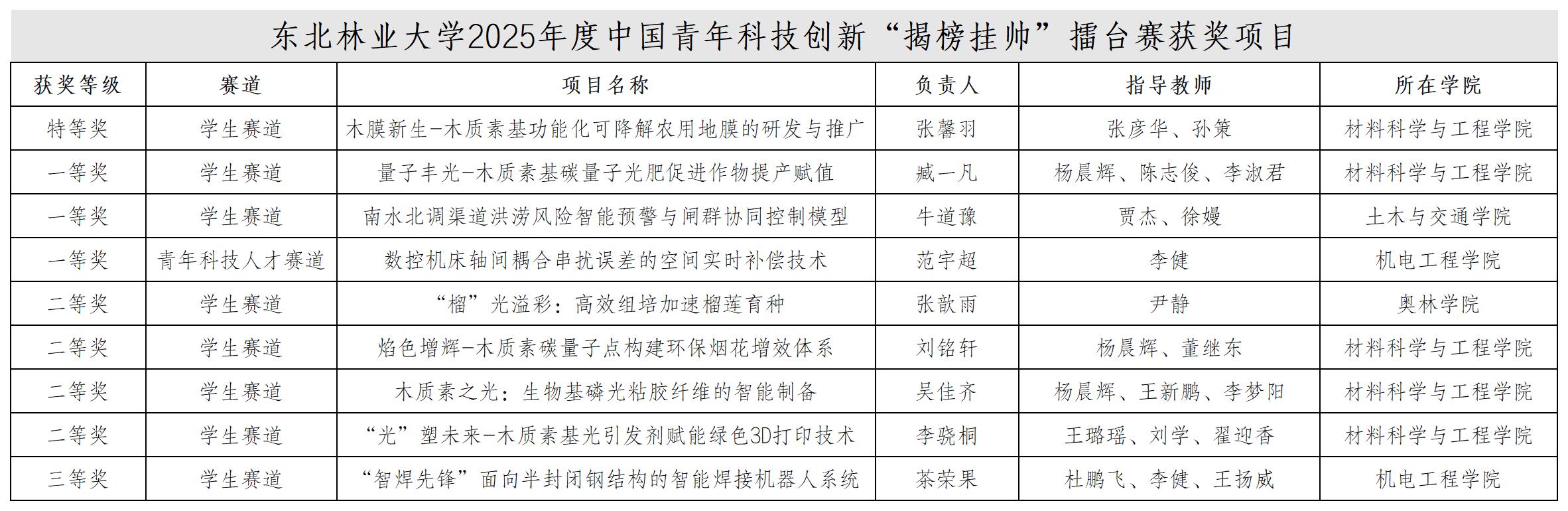
近日,2025年度中国青年科技创新“揭榜挂帅”擂台赛评选结果揭晓。该赛事作为服务国家战略需求、推动核心技术攻关的重要平台,聚焦关键领域和“卡脖子”难题,面向全国高校青年学子“发榜”,鼓励团队“揭榜”攻关,是激发青年创新潜能、促进科技成果转化的重要载体。我校在本届赛事中表现卓越,共斩获特等奖1项、一等奖2项、二等奖4项、三等奖1项,并在青年科技人才赛道中荣获一等奖1项,获奖数量与质量均创我校参赛以来新高。

本届赛事中,东林师生在多领域实现突破,充分展现出服务国家战略需求的科研实力与担当。在关乎国家粮食安全的“种业科技创新”领域,我校团队攻坚克难,荣获二等奖1项,展现了学校服务国家重大战略的担当与潜力;在聚焦绿色发展的“新能源”领域,我校学子表现尤为突出,一举夺得特等奖1项、一等奖2项、二等奖3项,彰显了学校在新兴交叉学科领域的创新活力与技术积累;在竞争激烈的“机器人”领域,我校团队荣获三等奖1项,展示了在智能装备研发与应用方面的实力。此外,机电工程学院青年教师范宇超在“青年科技人才赛道”中脱颖而出,凭借其在创新设计与智能装备研发方面的突出成果斩获一等奖,充分体现了学校在智能制造领域的专业水平与师资力量。

近年来,学校紧密围绕国家创新驱动发展战略,系统构建了覆盖课程、平台、模式、环境的全方位育人体系。在课程建设上,推动专业教育与创新教育深度融合,将创新素养培育贯穿人才培养各环节;在平台搭建上,积极拓展校内外实践资源,构建功能互补、协同联动的创新创业实践基地;在培养模式上,深化科教融合,鼓励学生参与科研项目,在科研实战中锤炼创新能力;在环境营造上,完善竞赛激励与服务保障机制,积极营造崇尚探索、鼓励实践的校园创新文化。学校也依托林科优势与工科基础,精准聚焦“种业创新”“新能源”“智能制造”等关键领域,以有组织地布局项目为路径,以强化导师引领与团队协作为支撑,实现了“以专业谋突破、以融合促创新”的育人实效。未来,学校将继续坚持“以赛促教、以赛促学、以赛促创”的理念,不断优化创新创业教育生态,激励更多东林学子肩负起科技强国的时代使命,在服务国家现代化建设的新征程中贡献青春智慧与力量。

版权所有:星空游戏免费版下载新闻网版权所有

Baidu
map